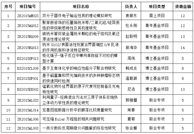
近日,山东省自然科学基金委公布了2015年度联合专项资助项目,公司获批4个项目;至此公司2015年度获批12项,超过学校整体获批47个项目的1/4强。其中面上项目1项,青年项目3项,中青年科学家科研奖励基金4项,联合专项4项,总资助额度102万。
附资助清单:
(太阳成集团tyc9728 张锋)
地址:青岛市黄岛区长江西路66号 文理楼
Copyright © 版权所有:太阳成集团tyc9728(集团)股份有限公司 制作维护:太阳成集团tyc9728网络维护小组